《Advanced Materials》GelMA/DNA双网络动态水凝胶构建骨类器官


研究背景
2025年2月由上海大学类器官研究中心的苏家灿团队在“Advanced MaterialS”上发表了名为“Dynamic GelMA/DNA Dual-Network Hydrogels Promote Woven Bone Organoid Formation and Enhance Bone Regeneration“。骨类器官作为模拟天然骨结构与功能的三维模型,在骨再生、药物筛选及病理研究中具有重要价值。然而,现有基质材料因缺乏仿生力学性能(如粘弹性)和动态微环境调控能力,难以支持骨类器官的完整发育过程(如细胞自组织、矿化及血管化)。本研究通过设计动态 GelMA/DNA 双网络水凝胶(CGDE),结合共价交联与非共价相互作用,构建了适配骨类器官发育的仿生微环境,为解决骨再生领域的关键瓶颈提供了新策略。
材料设计与核心技术
双网络水凝胶的构建原理
CGDE 水凝胶通过光引发共价交联(GelMA 网络)与氢键非共价作用(DNA 与 GelMA 结合)形成双重网络结构:
GelMA 共价网络:提供力学支撑,模拟骨胶原基质的结构稳定性

用于骨组织再生的CGDE基质内编织骨类生物(WBOs)动态CGDE水解发育设计的示意图 (Zhu et al., 2025)
DNA 动态网络:通过 Y 型 DNA 支架与 GelMA 的氢键作用,赋予水凝胶粘弹性(储存模量 G'=369 Pa,损耗模量 G''=9.74 Pa)和自修复能力。

Y形DNA的优化结构,代表GelMA的胶原样肽,以及从HDOCK分子对接获得的DNA/胶原蛋白样肽复合物 (Zhu et al., 2025)

水凝胶的储存(G′)和损失(Gʺ)模量 (Zhu et al., 2025)

CGDE水凝胶的自我修复行为 (Zhu et al., 2025)
功能化修饰:
引入线粒体仿生矿物(EACP)诱导成骨分化;
嫁接过氧化氢酶(CAT)清除活性氧(ROS),改善炎症微环境。

荧光图像显示不同条件下BMSCs的细胞内ROS生成,ROS阳性细胞百分比的流式细胞测量分析,右上角的数字表示ROS阳性细胞的比例 (Zhu et al., 2025)
仿生微环境的多维度表征
微观结构:
冷冻扫描电镜(Cryo-SEM)显示,CGDE 水凝胶具有多级孔隙(20-60 μm),EACP 均匀分布于孔壁,DNA 的加入增强了基质的纤维交织度。

各种放大镜下GM、CG、CGE和CGDE水凝胶的冷冻SEM显微照片 (Zhu et al., 2025)
力学性能:
应力松弛测试表明,CGDE 水凝胶在 5% 应变下的残余应力仅为 CGE 水凝胶的 5%,动态响应能力显著优于传统水凝胶。

压力松弛测试和水凝胶的正常化曲线5%应变 (Zhu et al., 2025)
生物相容性:
CCK8 实验显示,BMSCs 在 CGDE 中培养 的存活率高,肌动蛋白(F-actin)染色显示细胞铺展良好。
编织骨类器官(WBO)的发育与功能验证
类器官的体外发育进程
阶段 I(0-7 天):细胞增殖阶段,BMSCs 聚集成球形簇,OSX(成骨前体细胞标志物)开始表达。
阶段 II(14 天):细胞自组织期,形成分支状网络,RUNX2(成骨转录因子)表达上调,启动胶原分泌。
阶段 III(21 天):矿化成熟期,ALP 活性达峰值,茜素红染色显示大量矿化结节,Micro-CT 证实骨体积分数(BV/TV)和骨密度(BMD)显著高于对照组。
阶段 IV(30 天):基质重塑期,部分水凝胶降解,诱导细胞向终末分化,形成类似天然编织骨的无序矿化结构。

WBO不同阶段发展的示意图,以及对应的宏观图像和细胞形态学 (Zhu et al., 2025)

体内骨再生能力评估
异位成骨实验(裸鼠皮下植入):
培养 21 天的 WBO 在 4 周后形成血管化矿化组织,CD31 阳性血管密度较对照组增加 60%,BV/TV 和 BMD 分别达 0.986 和 128 HU。
颅骨缺损修复(大鼠模型):
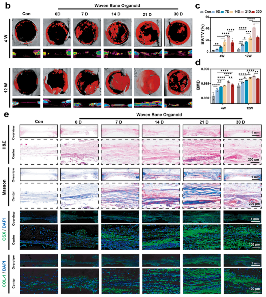
Micro-CT 显示,CGDE-WBO 组在术后 12 周实现缺损区 50% 以上新骨形成,新骨与宿主骨整合处可见板层骨结构,H&E 染色证实编织骨向板层骨的转化。

治疗后4周和12周对不同治疗组的微CT分析的3D重建和横截面伪彩色图像,说明CGDE-21Cat4周的成功骨整合。从面板中的Micro-CT数据(c)(n = 6,**p < 0.01,***p < 0.0001,****p < 0.0001)中对BV/TV进行定量分析。从面板(c)的微CT数据中对BMD进行定量分析(n = 6,**p < 0.05,**p < 0.01,***p < 0.0001,****p < 0.0001)。H&E,4周后不同组治疗组的不同石蜡组的OSX和COL-1的免疫荧光染色 (Zhu et al., 2025)
机制解析与信号通路调控
力学 - 生物学耦合机制
MAPK 信号激活:粘弹性基质通过整合素受体激活 MEK/ERK 通路,促进细胞骨架延伸(F-actin/DAPI 面积比增加 3 倍)和基质分泌(COL-1 表达上调 2 倍)。
ROS 平衡调控:CAT 的引入使细胞内 ROS 阳性率从 LPS 刺激后的 45% 降至 12%,同时上调 VEGF 表达,促进内皮细胞管状结构形成。
转录组学特征
差异基因分析显示,CGDE-WBO 中富集ECM 组织(如 COL1A1)、膜内成骨(如 ALP)和血管发育(如 COL3A1)相关基因,并下调炎症通路(如 Ccl2、Ifit2)。
GSEA 分析证实,CGDE-WBO 通过激活 JAK-STAT 通路维持细胞代谢稳态,同时抑制适应性免疫反应以促进宿主整合。
研究创新与学术价值
方法论突破
动态基质设计:首次将 DNA 的氢键动态特性与 GelMA 的力学稳定性结合,构建了可实时响应细胞行为的仿生微环境。
类器官成熟度提升:通过调控粘弹性和矿化信号,使 WBO 在体外重现天然骨发育的时空进程(从编织骨到板层骨),突破了传统静态支架的限制。
应用转化前景
骨修复材料:CGDE-WBO 可作为 “活体支架” 用于复杂骨缺损修复,其自适应性和血管化能力显著优于传统生物材料。
药物筛选平台:标准化的 WBO 模型可用于评估成骨药物(如 BMPs)或骨科植入物的长期安全性,减少动物实验依赖。
关于赛箔生物
赛箔(上海)智能科技有限公司是一家专注于研发生物制造技术和组织工程产品的高新技术企业,成立于2021年2月。自主研发多种已经获得国家发明专利授权的生物3D打印技术和装备、生物材料、体外细胞和组织培养技术、组织处理和培养装置。基于核心技术开发多种器官组织模型和相应的检测评价服务,为基础研究、新药研发、精准医疗、再生医学等领域提供生物3D打印全产业链解决方案,实现了从设备到产品到服务的全面覆盖。
在肿瘤相关领域,赛箔与合作者共同研发基于生物3D打印技术构建的肿瘤微组织(PDT),涵盖十余个癌种,包括高发肿瘤、难治肿瘤、妇科肿瘤和儿童肿瘤,培养成功率超过了90%。通过近千例样本研究,证实PDT与患者组织具有高度一致的分子特征和药物敏感性,1-2周即可获得准确的药敏检测结果,为治疗赢取宝贵时间,并且可为新药研发企业提供药效评价、入组标准建立、适应症筛选等服务。在再生相关领域,赛箔已建立多种3D组织工程皮肤,包括表皮模型、全层皮肤模型、黑素皮肤模型等,并相应开发多种体外功效测试方法。

肺癌

宫颈癌

结直肠癌

卵巢癌

脑胶质瘤

神经母细胞瘤

黑色素皮肤模型

全层皮肤模型

表皮模型
