《Journal of Controlled Release》:响应性水凝胶加速糖尿病伤口修复

背景介绍
糖尿病患者因长期高血糖状态,会导致伤口局部血管生成受阻、炎症反应持续、胶原蛋白合成异常,进而出现伤口愈合缓慢、易感染甚至溃疡的问题。当前临床常用的治疗方式,多集中于单一的伤口护理(如清创、抗感染)或血糖控制,难以同时解决 “伤口修复” 与 “血糖调控” 两大核心需求,治疗效果存在局限。
研究动机
作者指出,传统的功能性水凝胶主要瞄准局部问题(抗菌、抗氧化、促血管化等),但忽视了持续高血糖这一原发性障碍——高糖不仅导致炎症与氧化应激,还抑制角质形成细胞 / 成纤维细胞的迁移与增殖,从而阻碍愈合。由此作者提出:局部修复 + 系统降糖 = inside-out 修复新范式。
研究设计
GDHP(Gel-DA + HA-PBA)为主骨架,兼具 注射性、自愈性、组织粘附、ROS 清除与促迁移 功能;在此基础上加载 氯化环丙沙星(CIP⋅H)制成 GDHPC,实现对低 pH 、高糖 、高 ROS 环境的响应性降解与按需抗菌释药。

图1. 伤口微环境反应、多功能GDHPC水凝胶与注射hucMSC-exos的双作用策略的示意图,用于糖尿病伤口的内向外修复 (Tang et al., 2025)

载体材料选择
研究采用甲基丙烯酸化明胶(GelMA)水凝胶作为载体,该水凝胶具有可光交联特性,交联后形成的三维网络结构可实现对 VEGF 微球和胰岛素模块的均匀包裹。同时,GelMA 水凝胶降解速率与伤口愈合周期(约 21 天)匹配,且体外实验证实其对成纤维细胞、内皮细胞无毒性,生物相容性良好。

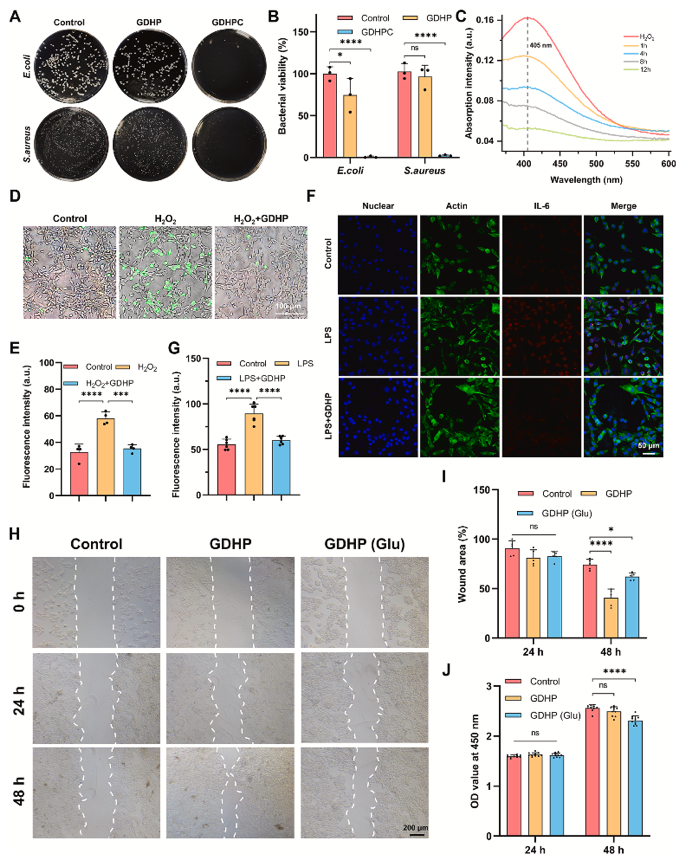
图2. GDHP水凝胶具有可注射、自恢复和粘附性能,其机械性能与糖尿病小鼠皮肤组织的机械性能相匹配。通过加载盐酸环丙沙星(CIP⋅H),GDHPC水凝胶可以对糖尿病伤口微环境做出反应,并表现出受控的降解行为和CIP⋅H释放。(Tang et al., 2025)

体外实验结果
胰岛素响应释放性能
在不同葡萄糖浓度(5.6 mmol/L、16.7 mmol/L、25 mmol/L)的模拟体液中,检测胰岛素释放量。结果显示,当葡萄糖浓度为 16.7 mmol/L(模拟糖尿病患者血糖水平)时,24 小时内胰岛素累积释放量达 78.3%±4.2%;而在正常血糖浓度(5.6 mmol/L)下,释放量仅为 32.1%±3.5%,表明体系具有良好的葡萄糖响应性。

图3. GDHP水凝胶通过加载盐酸环丙沙星发挥抗菌特性,缓解氧化应激,减少炎症,促进角蛋白细胞迁移。(Tang et al., 2025)
血管生成促进作用
将内皮细胞与水凝胶共培养,7 天后通过 Transwell 实验检测细胞迁移能力,Tube formation 实验检测血管样结构形成情况。结果显示,实验组细胞迁移率较空白对照组提升 65.2%,形成的血管样结构数量(12.6±1.8 个 / 视野)显著高于对照组(3.2±0.9 个 / 视野),证实微球可有效促进内皮细胞功能激活。

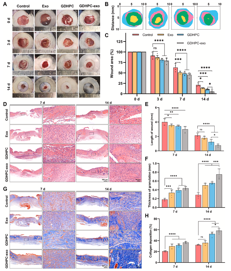
图4. GDHPC水凝胶与注射hucMSC-exos相结合,有效促进1型糖尿病小鼠模型的伤口愈合。(Tang et al., 2025)

体内实验结果
以 STZ 诱导的 1 型糖尿病小鼠为研究对象,建立背部全层皮肤缺损模型(直径 8 mm),分为 3 组:
对照组:仅进行伤口清创处理;
单功能组:使用 GelMA 水凝胶;
双作用组:使用含微球 + 葡萄糖响应胰岛素模块的 GelMA 水凝胶。
伤口愈合速率
术后 14 天,双作用组伤口愈合率达 89.6%±3.7%,显著高于单功能组(72.3%±4.1%)和对照组(51.8%±5.2%);术后 21 天,双作用组伤口基本完全闭合,表皮再生完整,而对照组仍有明显缺损。

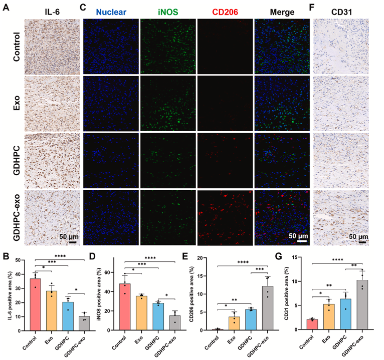
图5. 协同治疗策略通过缓解炎症和促进血管生成来促进糖尿病伤口愈合。(Tang et al., 2025)
组织学与生化指标
术后 21 天取伤口组织进行检测:
HE 染色显示,双作用组表皮层厚度(45.2±3.6 μm)接近正常皮肤(50.1±4.2 μm),真皮层胶原纤维排列整齐;对照组表皮薄(21.3±2.8 μm),胶原紊乱;
免疫组化检测显示,双作用组 CD31 阳性血管数量(28.3±2.5 个 /mm²)显著高于单功能组(18.6±2.1 个 /mm²)和对照组(10.2±1.7 个 /mm²);
小鼠尾静脉血糖检测显示,双作用组术后 14 天血糖维持在 7.2±0.8 mmol/L,低于单功能组(13.5±1.2 mmol/L)和对照组(15.3±1.5 mmol/L)。

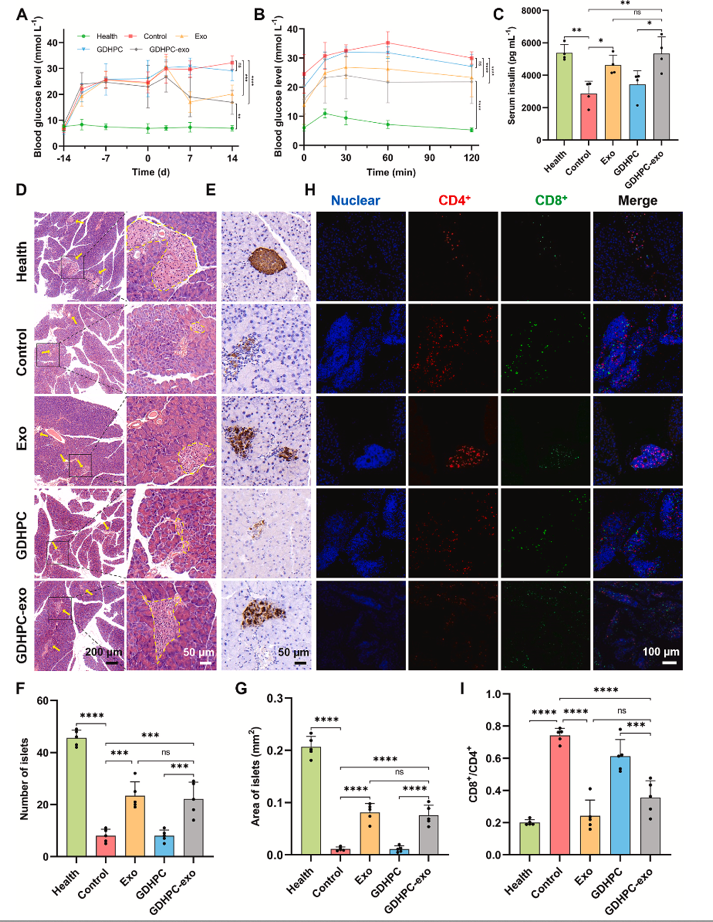
图6. 注射hucMSC-exos通过调节胰腺免疫微环境和促进胰腺损伤修复来调节糖尿病小鼠的血糖水平,从而促进胰岛素分泌。(Tang et al., 2025)
结论
该研究构建的双作用治疗体系,可通过 “葡萄糖响应胰岛素释放” 维持伤口局部血糖稳定,同时通过 “VEGF 微球” 促进血管生成,两者协同作用显著加快糖尿病小鼠伤口愈合,为临床糖尿病伤口治疗提供了新的技术思路。
关于赛箔生物
赛箔(上海)智能科技有限公司是一家专注于研发生物制造技术和组织工程产品的高新技术企业,成立于2021年2月。自主研发多种已经获得国家发明专利授权的生物3D打印技术和装备、生物材料、体外细胞和组织培养技术、组织处理和培养装置。基于核心技术开发多种器官组织模型和相应的检测评价服务,为基础研究、新药研发、精准医疗、再生医学等领域提供生物3D打印全产业链解决方案,实现了从设备到产品到服务的全面覆盖。
在肿瘤相关领域,赛箔与合作者共同研发基于生物3D打印技术构建的肿瘤微组织(PDT),涵盖十余个癌种,包括高发肿瘤、难治肿瘤、妇科肿瘤和儿童肿瘤,培养成功率超过了90%。通过近千例样本研究,证实PDT与患者组织具有高度一致的分子特征和药物敏感性,1-2周即可获得准确的药敏检测结果,为治疗赢取宝贵时间,并且可为新药研发企业提供药效评价、入组标准建立、适应症筛选等服务。在再生相关领域,赛箔已建立多种3D组织工程皮肤,包括表皮模型、全层皮肤模型、黑素皮肤模型等,并相应开发多种体外功效测试方法。

肺癌

宫颈癌

结直肠癌

卵巢癌

脑胶质瘤

神经母细胞瘤

黑色素皮肤模型

全层皮肤模型

表皮模型
